nprogram’s blog

気ままに、プログラミングのトピックについて書いていきます

2018-10-01から1ヶ月間の記事一覧

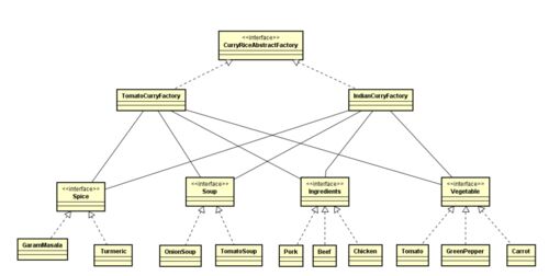
Abstract Factory パターン [C#]

Abstract Factory パターン [C#] Abstract Factory パターンを記載します。 Abstract Factoryパターンを使うことによって、クラスの使用者は、具象クラスを直接扱わずに、具職クラスのインスタンスを取得できる。 (Main関数で扱っているのは、抽象クラスのみ…

Factory Methodパターン [C#]

Factory Methodパターン インスタンス化したいオブジェクト(製品)を実行時の条件によって決めたい場合に利用します。 Factory Methodパターンはオブジェクト(製品)を生成する側と利用する側に分けて定義する必要があります。 分けておくことで、将来システム…

Simple Factory (C#)

Simple Factoryパターンについて 実際にはデザインパターンではありません。プログラミングのイディオムとなります。 クラス図 実行イメージ Cheeseピザの材料を準備します。 Cheeseピザを焼きます。 Cheeseピザをカットします。 Cheeseピザを箱に収納します…

Template Method パターン [C#]

TemplateMethodパターンとは Template Method パターンの目的は、ある処理のおおまかなアルゴリズムをあらかじめ決めておいて、 そのアルゴリズムの具体的な設計をサブクラスに任せることである。そのため、システムのフレームワークを構築するための手段と…

Python基礎学習 (クラスについて)

クラスについて Pythonでもクラスはあります。 クラスをインスタンス化して、オブジェクトを生成します。 クラスを生成したときに呼び出されるクラスのコンストラクタ処理(初期化処理)は、'''def init(self):'''の形式で呼び出されます。 __init__()にかかわ…